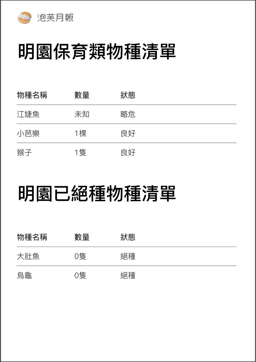
江婕魚已在9月7日正式列入明園保育類物種清單。所以現在江婕魚已是明園珍稀物種之一現在明園只剩下為數不多的物種:螞蟻、小芭樂、蘭花、猴子以及江婕魚。
最近觀察到明園的江婕魚很愛聚集在某一處,研判可能是:
1.常有人在那餵食
2.有陰影可以遮擋無情的太陽
3.牠想多一點藝術氣息。
綜合上述三點可以知道江婕魚是非常聰明的(除了會不小心將眉毛弄消失),像是懂得躲避無情的太陽和 常有東西吃。